咨询热线: 18225968333
联系我们Contact us
全国咨询热线18225968333

公积金提取代办

公司地址:上海华能联合大厦

联系电话:13065553707

乌海常见问题

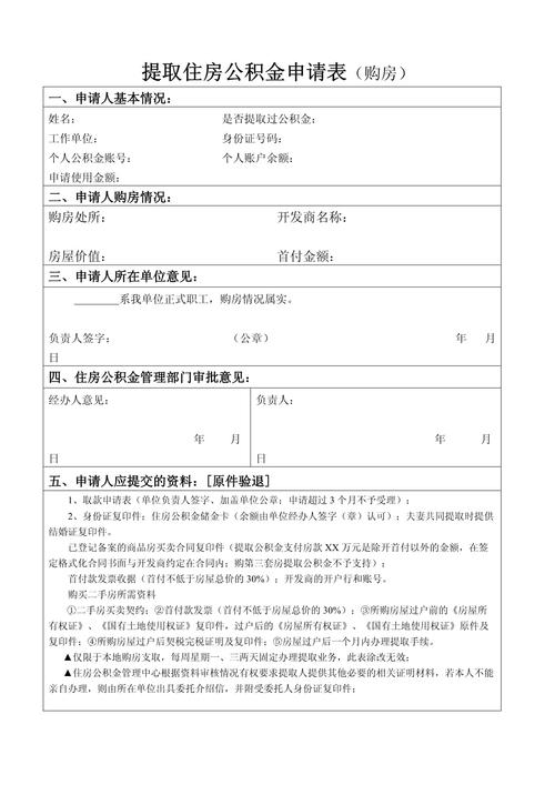
乌海公积金提取申请表

发布时间:2026-04-15 01:04:42

《关于进一步扩大住房公积金提取范围的通知》政策解读

一、 “ 支持住房自主更新提取住房公积金 ” 政策

缴存人家庭名下在 我市行政区划内的住房, 建成使用满 15 年的,或按《民用建筑可靠性鉴定标准》( GB50292 )鉴定使用性为 Cs 级或 Css 级的(需委托具备相应资质的房屋鉴定机构开展鉴定,鉴定报告应当按规定在住建部门备案),进行改造更新,本人及直系亲属 ( 配偶、父母、子女 ) 可申请提取住房公积金。每年度只支持一套缴存人家庭名下住房提取, 同一套住房只 能申请提取一次。提取金额计算标准为: 房屋建筑面积 × 1000 元 / ㎡,最高提取金额不超过 10 万元。

解读:

1. 本政策所指 “ 住房 ” 范围为:我市行政区划内,登记在缴存人本人、配偶或直系亲属(父母、子女)名下的住宅房;

2. 自竣工交付使用之日起,至申请提取时已满 15 年的住房,无需进行使用性鉴定,可适用本政策;

3. 自竣工交付使用之日起,至申请提取时未满 15 年的住房,需委托在我市住建部门备案的,具备相应资质的房屋鉴定机构开展鉴定并出具鉴定报告,按《民用建筑可靠性鉴定标准》( GB50292 )鉴定使用性为 Cs 级或 Css 级,可适用本政策;

4. 缴存人家庭名下同时有多套住房符合条件的,每年度只能以一套住房申请自主更新提取;同一套住房只能申请一次自主更新提取;同一套住房,已申请自主更新提取的,不可再申请适老化改造提取和适幼化改造提取;

5. 缴存人以本人名下住房 提取时,需提供:身份证明、《不动产权证书》、《房屋建成使用年限证明》或《使用性鉴定报告》;以配偶名下住房提取时,除提供上述材料,还需补充提供婚姻关系证明;以直系亲属(父母、子女)名下住房提取时,除提供上述材料公积金提取申请表,还需补充提供直系亲属关系证明等材料;

6. 提取金额计算示例:

例 1 :房屋建筑面积 90 ㎡ ×1000 元 / ㎡ =90000 元,可提取金额为 90000 元;

例 2 :房屋建筑面积 120 ㎡ ×1000 元 / ㎡ =120000 元,可提取金额为 100000 元;

7. 目前此项提取业务需线下办理。

二、 “ 支持住宅老旧电梯更新提取住房公积金 ” 政策

缴存人家庭名下在我市行政区划内的住房,参与住宅老旧电梯更新项目的,本人及配偶可申请提取一次住房公积金,提取金额不超过实际支出的个人分摊费用。

解读:

公积金提取申请表

1. 本政策所指 “ 住房 ” 范围为:我市行政区划内公积金提取申请表,登记在缴存人本人或配偶名下的住宅房;

2. 此项提取业务需在电梯更新工程竣工交付使用后,自电梯更新费用发票开具之日起 12 个月(含)内可以申请提取;提取金额不超过实际支出的个人分摊费用;

3. 缴存人以本人名下住房提取时,需提供:身份证明、《不动产权证书》、电梯更新工程自付费用材料原件(票据、费用结算单等);以配偶名下住房提取时,除提供上述材料,还需补充提供婚姻关系证明;

4. 目前此项提取业务需线下办理。

三、 “ 支持住房安全管理提取住房公积金 ” 政策

(一) 缴存人委托具备相应资质的鉴定机构对我市行政区划内家庭名下住房开展房屋安全鉴定(含 房屋安全性鉴定 、危险性鉴定、使用性鉴定、可靠性鉴定,鉴定报告应当按规定在住建部门备案)公积金提取申请表,本人及配偶可申请提取一次住房公积金支付鉴定费用,提取金额不超过个人实际支出费用。

解读:

1. 本政策所指 “ 住房 ” 范围为:我市行政区划内,登记在缴存人本人或配偶名下的住宅房;

2. 缴存人应委托在我市住建部门备案的,具备相应资质的房屋鉴定机构开展房屋安全鉴定并出具鉴定报告;

3. 此项提取业务需在鉴定报告及相关费用票据出具之日起 12 个月(含)内申请提取;提取金额不超过个人实际支出的鉴定费用;

4. 缴存人以本人名下住房提取时,需提供:身份证明、《不动产权证书》、开展房屋安全鉴定相关证明材料;以配偶名下住房提取时,除提供上述材料,还需补充提供婚姻关系证明;

5. 目前此项提取业务需线下办理。

(二) 缴存人家庭名下在我市行政区划内的住房,参与投保房屋质量安全保险(含财产保险和第三者责任险等房屋自有部分的房屋安全保险,以及外墙、电梯、燃气、幕墙、屋面防水等房屋共用部位和共用设施设备的维修保险或综合保险),本人及配偶可申请提取一次住房公积金支付保险费用,提取金额不超过个人实际支出费用。

解读:

1. 本政策所指 “ 住房 ” 范围为:我市行政区划内,登记在缴存人本人或配偶名下的住宅房;

2. 缴存人家庭名下同时有多套住房符合条件的,每年度只能以一套住房参与住房保险申请提取;

公积金提取申请表

3. 此项提取业务需在保单及相关票据出具之日起 12 个月(含)内申请提取;提取金额不超过个人实际支出的投保费用。

4. 缴存人以本人名下住房提取时,需提供:身份证明、《不动产权证书》、参与住房保险相关证明材料;以配偶名下住房提取时,除提供上述材料,还需补充提供婚姻关系证明;

5. 目前此项提取业务需线下办理。

四、 支持 住房 适老化改造提取住房公积金

缴存人家庭(本人及配偶)一方父母有年龄 70 周岁(含)以上的,可申请提取一次住房公积金,用于我市行政区划内家庭名下或父母名下自住房适老化改造,同一套住房只能申请提取一次。提取金额计算标准为:房屋建筑面积 ×500 元 / ㎡,最高提取金额不超过 5 万元。

解读:

1. 本政策所指 “ 住房 ” 范围为:我市行政区划内,登记在缴存人本人、配偶或双方父母名下的住宅房;

2. 缴存人申请办理此项提取业务时,父母(至少一人)年龄应为 70 周岁(含)以上;

3. 缴存人单身的:可选择本人名下或父母名下其中一套住房申请提取;

4. 缴存人已婚的:可选择本人、配偶名下或双方父母名下住房申请提取。若缴存人夫妻双方其中一方父母有 70 周岁(含)以上的,夫妻双方只能以一套住房适老化改造申请提取;若双方父母均有 70 周岁(含)以上的,夫妻双方最多可申请两套住房适老化改造提取;

5. 同一套住房,已申请适老化改造提取的,不可再申请住房自主更新提取;

6. 缴存人以本人或本人父母名下住房提取时,需提供:身份证明、《不动产权证书》、父母身份证明、直系亲属关系证明等材料;以配偶或配偶父母名下住房提取时,除提供上述材料,还需补充提供婚姻关系证明;

7. 提取金额计算示例:

例 1 :房屋建筑面积 90 ㎡ ×500 元 / ㎡ =45000 元,可提取金额为 45000 元;

例 2 :房屋建筑面积 120 ㎡ ×500 元 / ㎡ =60000 元,可提取金额为 50000 元;

8. 目前此项提取业务需线下办理。

公积金提取申请表

五 、 “ 支持 住房 适幼化改造提取住房公积金 ” 政策

缴存人家庭(本人及配偶)育有 3 周岁(含)以下子女的,可申请提取一次住房公积金,用于我市行政区划内家庭名下自住房适幼化改造。提取金额计算标准为:房屋建筑面积 ×500 元 / ㎡,最高提取金额不超过 5 万元;二孩及以上多子女家庭,提取额度可上浮 50% 。

1. 本政策所指 “ 住房 ” 范围为:我市行政区划内,登记在缴存人本人或配偶名下的住宅房;

2. 缴存人申请办理此项提取业务时,至少有 1 名 子女年龄为 3 周岁(含 ) 以下 ;

3. 缴存人夫妻双方 只能选择同一套住房适幼化改造申请提取,夫妻双方合计 提取金额不超过 5 万元 (二孩及以上多子女家庭提取额度上浮,不受 5 万元 最高额度限制 ) ;

4. 同一套住房,已申请适幼化改造提取的,不可再申请住房自主更新提取;

5. 缴存人以本人名下住房 提取时,需提供:身份证明、《不动产权证书》、子女 出生医学证明 等材料;以配偶名下住房提取时,除提供上述材料,还需补充提供婚姻关系证明;

6. 提取金额计算示例:

例 1 :房屋建筑面积 90 ㎡ ×500 元 / ㎡ =45000 元,可提取金额为 45000 元;

例 2 :房屋建筑面积 120 ㎡ ×500 元 / ㎡ =60000 元,可提取金额为 50000 元;

二孩及以上多子女家庭,在上述公式计算提取额度基础上,上浮 50% 。

7. 目前此项提取业务需线下办理。

六、上述所有政策均适用于在我市行政区划内缴存住房公积金的缴存人。

芜湖

公积金提取申请表

在线客服
联系方式

热线电话

18225968333

上班时间

周一到周五

公司电话

13065553707

二维码
线